开云唯一官网_开云(中国)
学校概况
学校简介
学校章程
董事会
现任领导
研究机构、中心
校园风光
大事记
校园地图
校标
校训
机构设置
党政机构
教学单位
教辅单位
信息公开
信息公开
通知公告
每周议程
教育教学
教务处
教务系统
精品课程
教学示范中心
专业改革试点
校外实践教育基地
招生就业
招生信息网
就业信息网
录取查询
福建省毕业生就业公共网
思政宣传
校园新闻
理论学习
网络思政
网络思政资源库
媒体闽科
表格下载
人才引进
招聘计划
信息公开
信息公开
通知公告
每周议程
信息公开
您当前所在的位置:
开云唯一官网_开云(中国)
>
信息公开
>
信息公开
> 正文
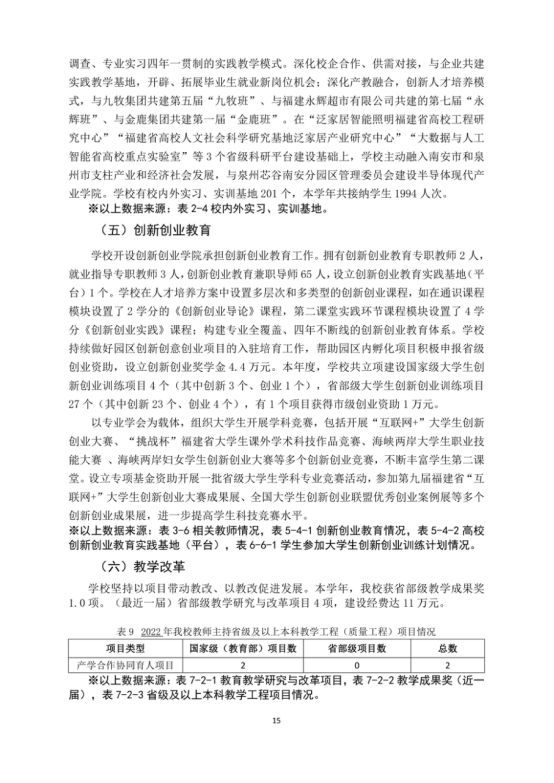
开云唯一官网_开云(中国)2022-2023学年本科教学质量报告
作者: 时间:2023-12-18 资料来源: 浏览次数:次
上一条:
开云唯一官网_开云(中国)2023—2024学年信息公开工作报告
下一条:
开云唯一官网_开云(中国)2022—2023学年信息公开工作报告
【打印】
【收藏】
【关闭】
米兰官方网页版
|
华体会官方网页版
|
九游官方网站
|
华体会体育在线(中国)唯一官方网站
|
ML官网
|
乐鱼官方网站
|
爱游戏
|
milan米兰官网_米兰milan(中国)
|
九游娱乐(NineGame)手游平台
|